网站首页
关于我们
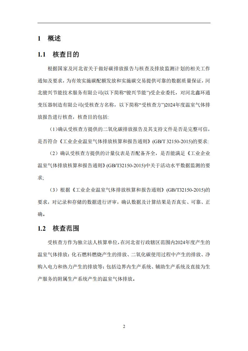
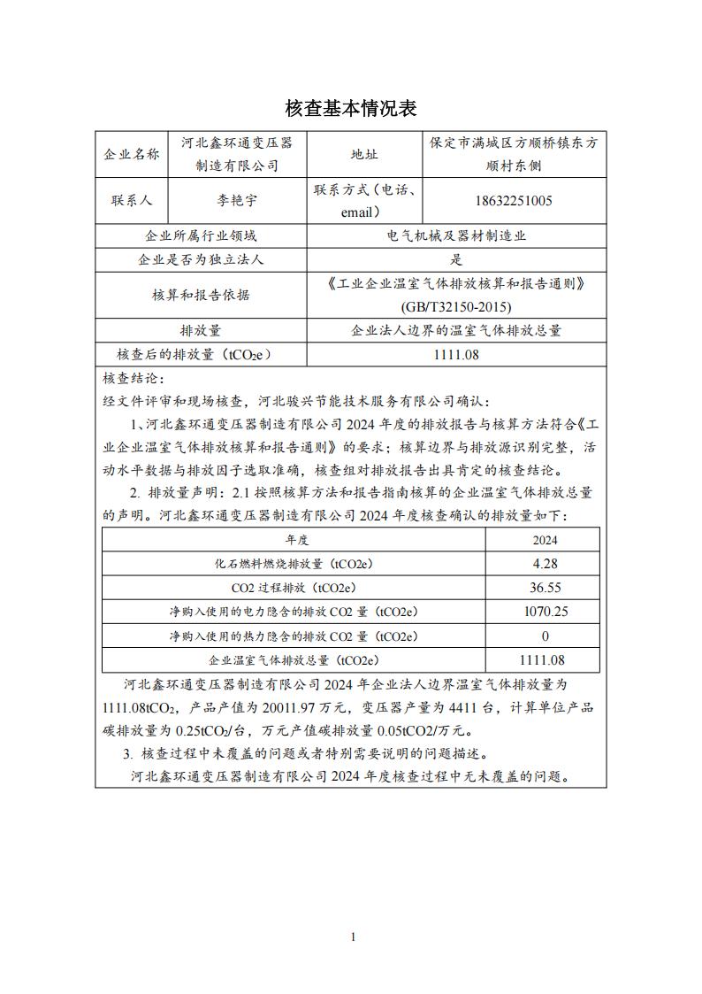
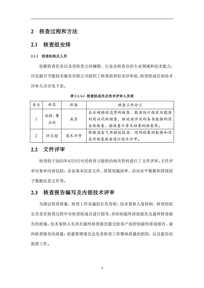
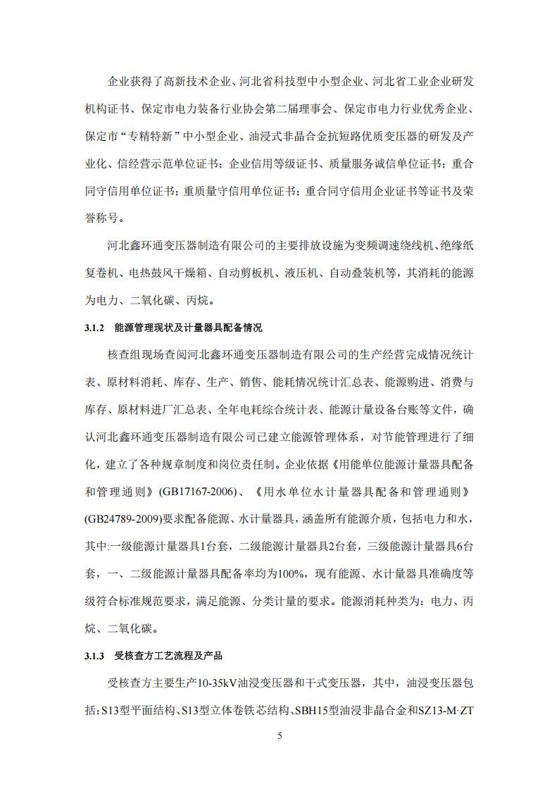
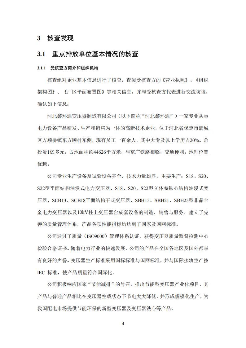
公司简介
企业文化
厂房设备
资质荣誉
新闻中心
公司新闻
行业动态
企业公告
产品中心
变压器
箱式变压器
科技创新
工程案例
人力资源
人才理念
招聘信息
绿色供应链
信息披露
绿色平台
在线留言
联系我们
信息披露
节能信息
环境信息
碳排放信息
供应商信息
社会责任报告
您的当前位置:
网站首页
>
绿色供应链
>
信息披露
>
碳排放信息
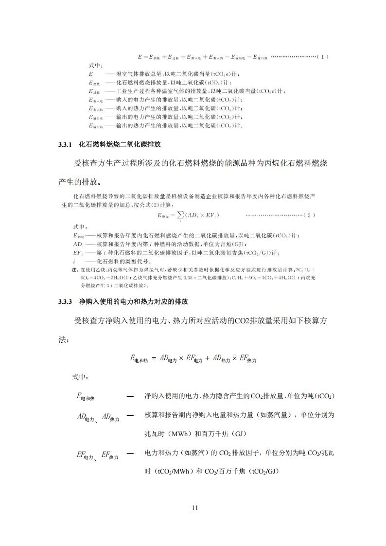
碳排放信息
2024年碳核查报告
作者: 来源:
https://nanpaodou.com/tpfxx/n691.html
发布时间:2025-04-30
下一页:
变压器碳足迹报告