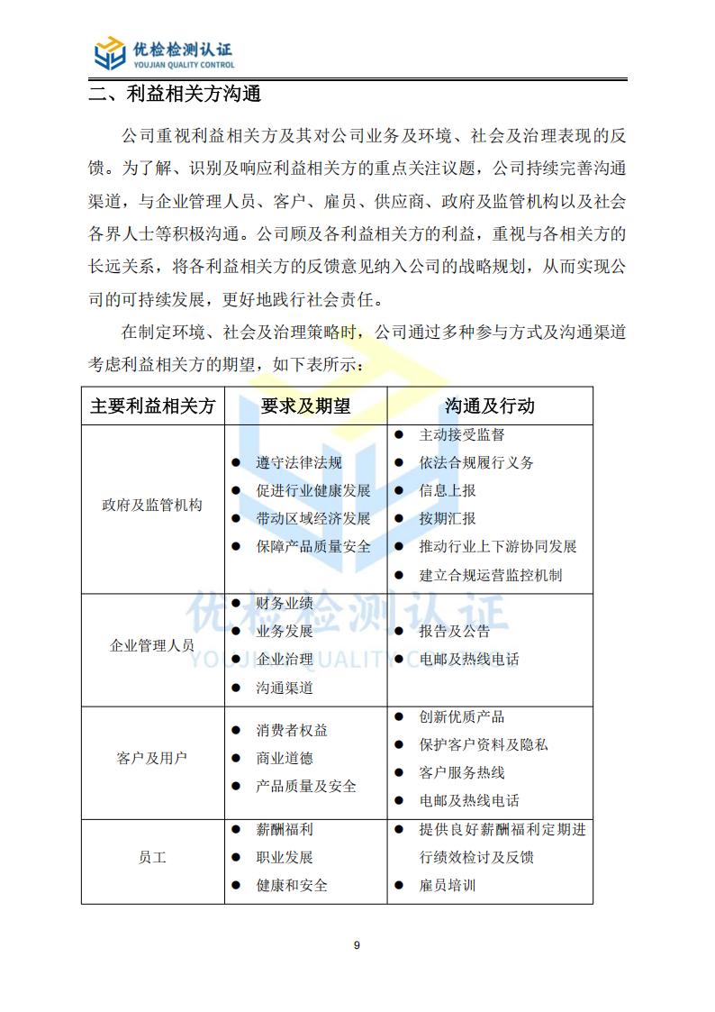
社会责任报告
河北有限公司-ESG报告(3)
作者: 来源: https://nanpaodou.com/shzrbg/n697.html 发布时间:2025-04-30
- 下一页:社会责任管理体系认证证书
- 上一页:2024社会责任报告




